关于调整城区中小学校布局的通知,

jamboho

学前班
注册
2005-05-02
消息
85
反馈评分
1
点数
0
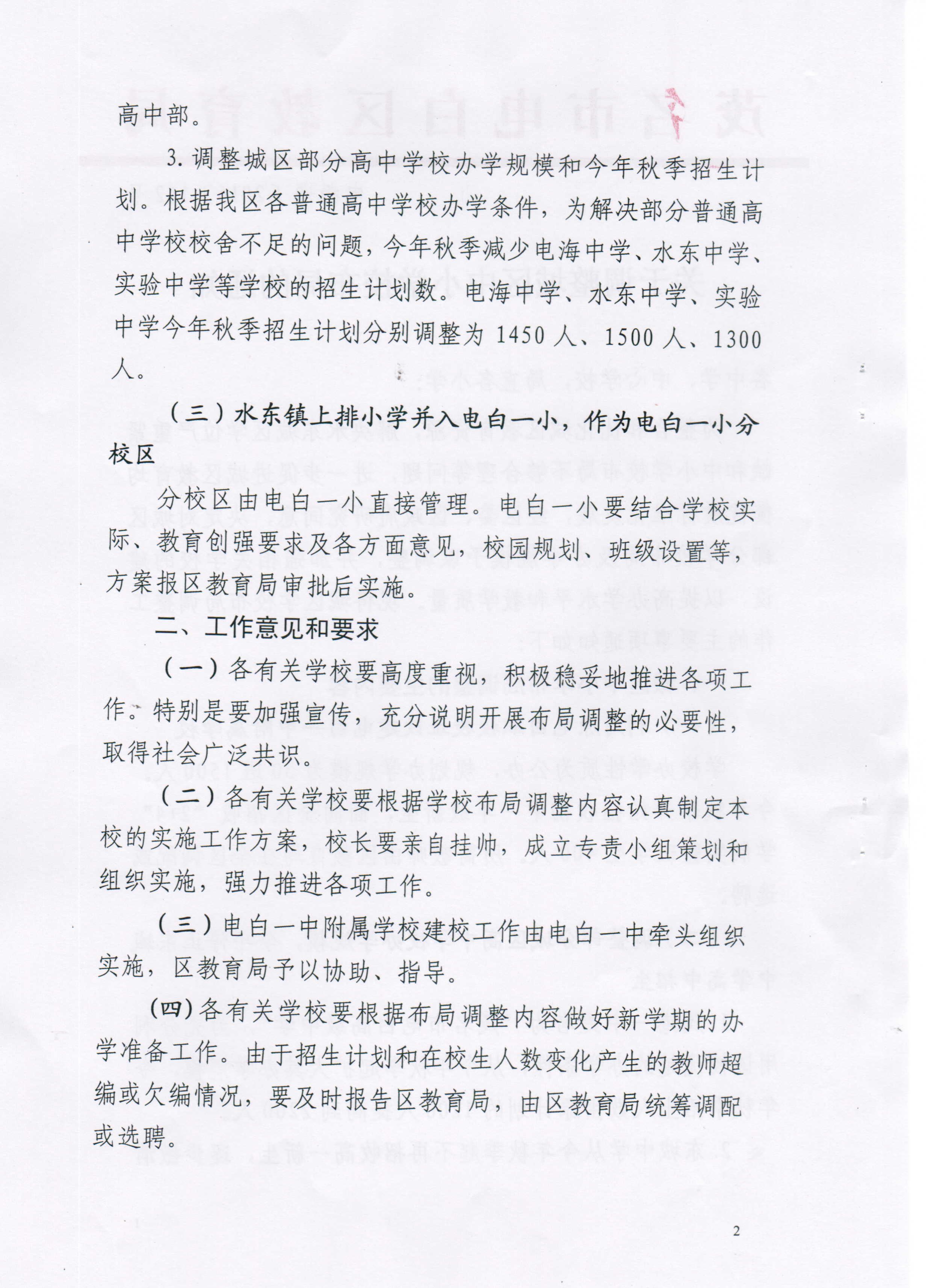
茂港一中更名茂名市电白高级中学并扩大招生,创办一中附属学校,东城停招高一,上排小学并入一小,电海、水东中学、实验中学减少招生
 

附件

  • 201562615147348_页面_1.jpg
    201562615147348_页面_1.jpg
    494.9 KB · 查看: 1,554
  • 201562615147348_页面_2.jpg
    201562615147348_页面_2.jpg
    479.4 KB · 查看: 1,246
  • 201562615147348_页面_3.jpg
    201562615147348_页面_3.jpg
    279.9 KB · 查看: 672
看来看去,好像看明了是要大力发展所谓的“电白高级中学”!
 
其实电白中学高中也应该取消,然后春华中学设立高中部。
 
QUOTE(风的承诺 @ 2015年06月28日 Sunday, 07:34 AM)
其实电白中学高中也应该取消,然后春华中学设立高中部。
[snapback]3762308[/snapback]​


先把主业――初中抓好再议吧!3b的收费,义务教育的水平。
 
基础教育是重之重,只有基础教育发展好了才会有更多的优质生源。
 
博贺渔业高级中学,简称博贺渔中。
电白高级中号,简称电高中学,电中,高中?
 
博贺渔业高级中学,简称博贺渔中。
电白高级中号,简称电高中学,电中,高中?
 
QUOTE(风的承诺 @ 2015年06月28日 Sunday, 07:34 AM)
其实电白中学高中也应该取消,然后春华中学设立高中部。
[snapback]3762308[/snapback]​


最好一中也不招高中 让春华招 学费一万
 
QUOTE(好讲风凉话 @ 2015年06月28日 Sunday, 09:14 AM)
电白高级中学跟电白中学谁是亲生、谁是抱养?
[snapback]3762320[/snapback]​

电白教育局很会搞笑:电白中学还未养大,现在又生一个电白高级中学出来,将来肯定有很多人把它们当作I生看待。
 
这样的布局。不怎么样,,还是老样子。、
 
高级中学,依然考不出好成绩,,
 
电白茂名高级中学还行。怎电白高级中学啊?茂名高级中学更大牌,名声更响
 
其实,中学已可以包括初中、高中在内了,我觉得还冠以XX“高级”中学实

在是多此一举!初中教育又搞出一个九年级的名称,多别扭!可见,我国的专家专门在名称

上动一些毫无意义的脑筋!
 
高级中学 高高级中学都没有人愿意去哪里读
 
城区老师本来就超编,现在又增设电白一中附中,选任老师,一定是给有的领导家属进城提供机会,前段时间下通知有没有城区老师下农村,达不到目的,变个法增设一中附中,希望选任老师公平进行。
 
希望选任公开公平进行,不要有腐败交易。
 
创办电一中附属学校举双手赞成!茂港一中更名为“茂名市电白高级中学”用意含糊,”电白高级中学“什么性质?“电白中学”与“电白高级中学”是什么关系?区别在哪里?与电海中学、水东中学、实验中学、东城中学是否同级同类?“电白高级中学”校名好值得磋商。
 
南海中学就很难听吗????尼玛
 
电海中学应该更名电海高级中学,水东中学应该更名水东高级中学
 
QUOTE(拭目以待 @ 2015年06月28日 Sunday, 11:13 AM)
创办电一中附属学校举双手赞成!茂港一中更名为“茂名市电白高级中学”用意含糊,”电白高级中学“什么性质?“电白中学”与“电白高级中学”是什么关系?区别在哪里?与电海中学、水东中学、实验中学、东城中学是是是是否同级同类?“电白高级中学”校名好值得磋商。
[snapback]3762356[/snapback]​


问当官的才知道
 
QUOTE(拭目以待 @ 2015年06月28日 Sunday, 11:13 AM)
创办电一中附属学校举双手赞成!茂港一中更名为“茂名市电白高级中学”用意含糊,”电白高级中学“什么性质?“电白中学”与“电白高级中学”是什么关系?区别在哪里?与电海中学、水东中学、实验中学、东城中学是是是是否同级同类?“电白高级中学”校名好值得磋商。
[snapback]3762356[/snapback]​




高级中学就是高中吧
深圳也有深圳中学和深圳高级中学
 
QUOTE(好讲风凉话 @ 2015年06月28日 Sunday, 09:23 AM)
电白教育局很会搞笑:电白中学还未养大,现在又生一个电白高级中学出来,将来肯定有很多人把它们当作I生看待。
[snapback]3762322[/snapback]​


“电白高级中学‘这个校名实属搞笑!
 
QUOTE(拭目以待 @ 2015年06月28日 Sunday, 11:13 AM)
创办电一中附属学校举双手赞成!茂港一中更名为“茂名市电白高级中学”用意含糊,”电白高级中学“什么性质?“电白中学”与“电白高级中学”是什么关系?区别在哪里?与电海中学、水东中学、实验中学、东城中学是是是是否同级同类?“电白高级中学”校名好值得磋商。
[snapback]3762356[/snapback]​


是否顺其自然地把2个学校合并
 

正在浏览此帖子的用户

后退
顶部