讨论 梁镇源哥哥,这是准备将电白教师收编为公务员的节奏吗? (4人在浏览)

教师的职责是什么,是教书育人,可老师打卡上下班能保证什么,不是保证了老师尽职尽责的教书育人,只是保证了监督教师。

学生学习要有个宽松的学习环境,老师育人同样也需要有个宽松的教育环境。当然,这里的宽松并不是放纵。老师天天处在被监视的环境下,还拿什么来解放学生的心灵,激发学生的创造力?

老师需要的是什么?是眼界,是经验。

如果老师白天被困在学校里,晚上九十点钟出门,能看到什么?哪里来的眼界?

一个没有生活色彩的老师,又如何能教出有色彩的学生?

你先别激动,下面还有更激动的等着你!

Screenshot_2018_1216_112940.png

Screenshot_2018_1216_112957.png

Screenshot_2018_1216_113020.png

Screenshot_2018_1216_113034.png

Screenshot_2018_1216_113053.png

Screenshot_2018_1216_113107.png

Screenshot_2018_1216_113124.png

Screenshot_2018_1216_113140.png

Screenshot_2018_1216_113152.png

Screenshot_2018_1216_113207.png

Screenshot_2018_1216_113221.png
 
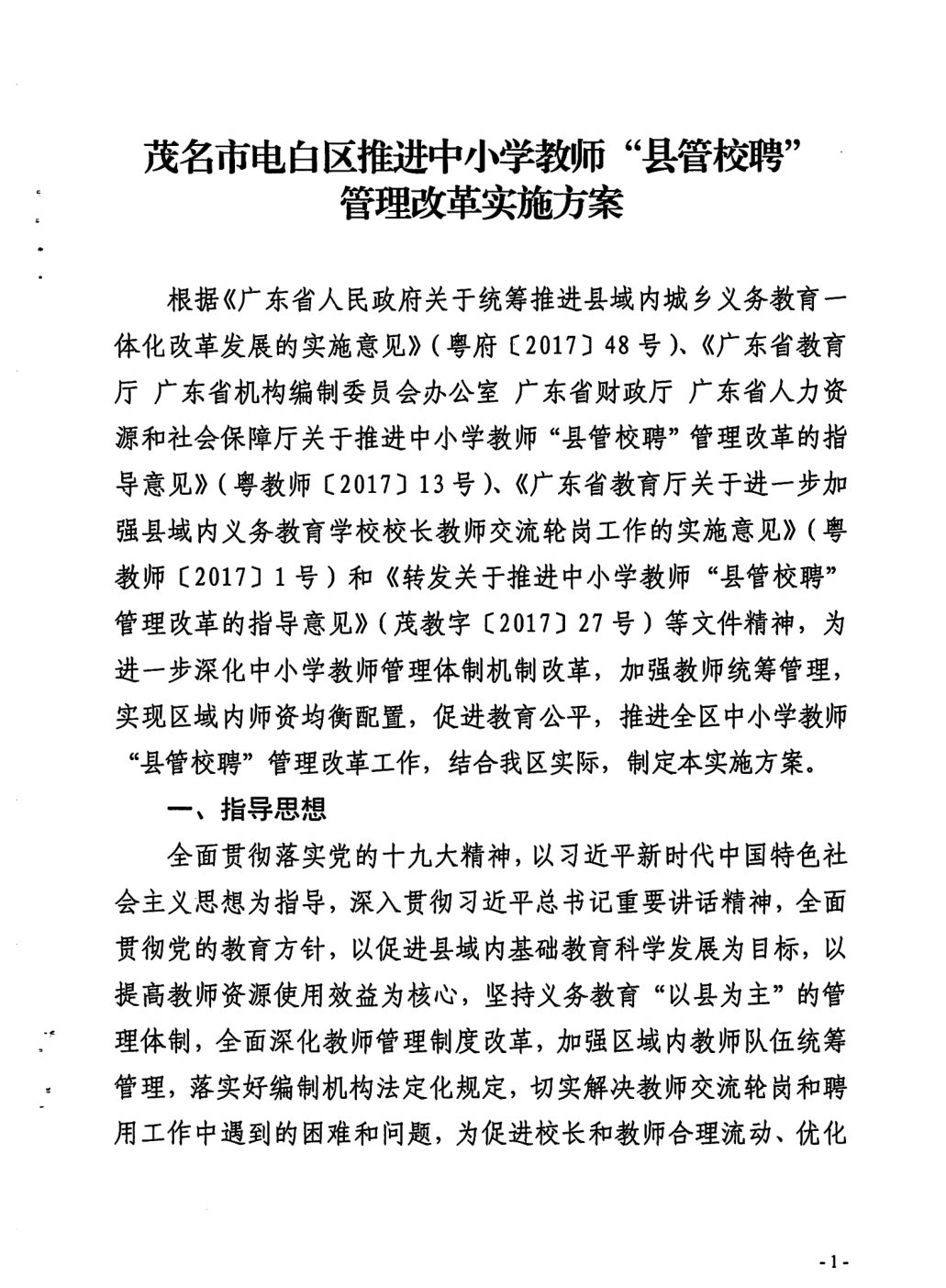
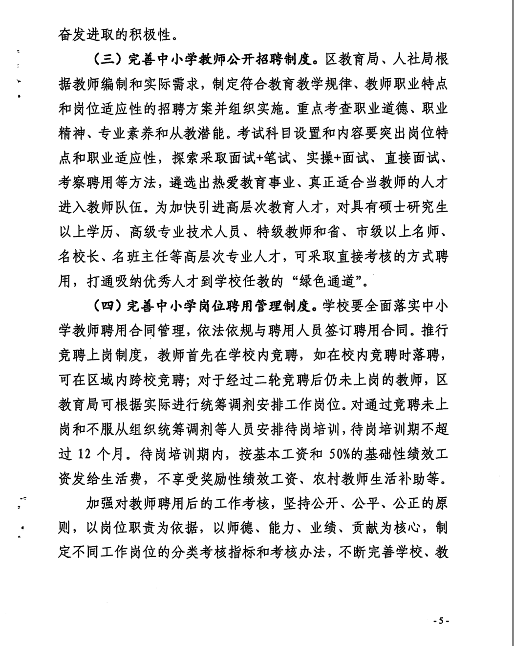
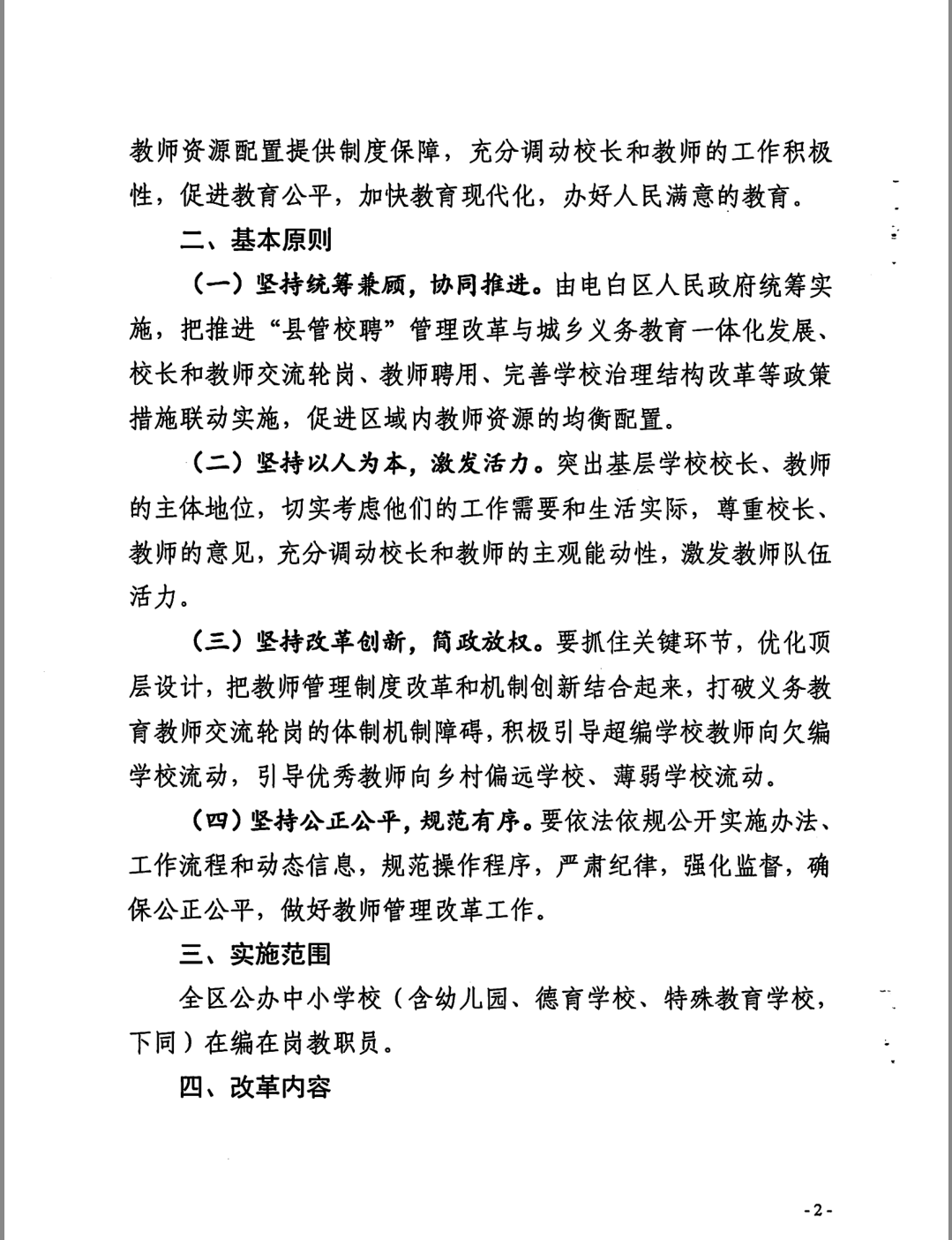
什么职称评聘,什么绩效工资,什么教师打卡,什么县管校聘,样样都有电白教师的份。

什么住房补贴,什么计生奖励,什么车补油补,什么通讯补贴,什么高温补贴,什么年限晋级,样样都没有电白教师的份。

什么条条框框,什么做牛做马,应有尽有!什么教师待遇不低于或高于公务员,通通放屁!

就喜欢拿电白教育来折腾,就喜欢拿电白教师来开刀,什么电一附中生死存亡,什么电一三馆上街呐喊,层出不穷。

教师打卡吧,县管校聘吧,先把校长、局长屁眼里的隔夜屎抹干净再说!
 
什么职称评聘,什么绩效工资,什么教师打卡,什么县管校聘,样样都有电白教师的份。

什么住房补贴,什么计生奖励,什么车补油补,什么通讯补贴,什么高温补贴,什么年限晋级,样样都没有电白教师的份。

什么条条框框,什么做牛做马,应有尽有!什么教师待遇不低于或高于公务员,通通放屁!

就喜欢拿电白教育来折腾,就喜欢拿电白教师来开刀,什么电一附中生死存亡,什么电一三馆上街呐喊,层出不穷。

教师打卡吧,县管校聘吧,先把校长、局长屁眼里的隔夜屎抹干净再说!
大势所趋,电白的现在才开始,算迟了
 
作为一个从教了十几二十年的几十年没提过工资的穷苦落后地方的人民教师,我是坚决反对教师打卡的。原因有三:

1、每次上课都有几十个家庭的未来在等着人民教师,我们不敢迟到!

2、每次上课都有几十个家庭的未来在等着人民教师,我们不敢迟到!

3、每次上课都有几十个家庭的未来在等着人民教师,我们不敢迟到!
我们真的不敢迟到!
 
军心不稳,如何打仗?教师还要搞什么教师资格证年审,又不见公务员有什么公务员资格证?难道他们的年审真的是用人民币年审?
说白了,就是我们罚那些当官的当年抄作业太多了,现在报应来了。
 
偶然跟电白区教育局的个别领导接触了一下,得知:

1、这个打卡上班是区委区政府的文件,暂时还扯不到电白区教育局特别是梁局长的头上;

2、电白区教育局关于教师打卡的细化方案还没最终出台,就算出台了也要经人社局批准才能公布;

3、教师的工作规律不同于公务员,打卡次数会根据具体情况尽量优化。
 
偶然跟电白区教育局的个别领导接触了一下,得知:

1、这个打卡上班是区委区政府的文件,暂时还扯不到电白区教育局特别是梁局长的头上;

2、电白区教育局关于教师打卡的细化方案还没最终出台,就算出台了也要经人社局批准才能公布;

3、教师的工作规律不同于公务员,打卡次数会根据具体情况尽量优化。
应该有课的时候打卡。
 
应该有课的时候打卡。

电白区教育局的初步方案可能倾向于:每天打卡两次,每次间隔三小时,具体打卡时间没有限制,24小时内皆可。

这只是一种可能,最终方案以实际情况为准。
 
每个教室装摄像头,校长办公室也装,公平啦,开心啦,一目了然,可以手机实时看,谁也不能偷懒
 
来了个老师上班打卡,又来个县管校聘。这个县管校聘,到时候校长权利大了,看谁不顺眼就刷一个,教师们想着自己不出毛病,要听话,保饭碗,估计用于教学的心思又得减半了
 
军心不稳,如何打仗?教师还要搞什么教师资格证年审,又不见公务员有什么公务员资格证?难道他们的年审真的是用人民币年审?
不用太紧张了
 
最后编辑:
赞成打卡,但确实应该根据实际情况来打卡,这样可以杜绝某些人弄虚作假,有利于学校的管理
 
打卡?不可能的,这辈子都不可能打卡的!
 
文件里已经说得很清楚了,特殊岗位特殊处理。教师签到我是支持的,因为现实中接触个别老师长期不到学校;部分老师想方设法把课调到一天二天,上完就不来了;或者是上完自己的课就走,你就不能好好在上班时间呆在学校批改作业、学学业务、听听其他老师的课吗。如果学校是根据老师的上班时间相应调整好签到时间,我举双手赞成。
 
每一次改革都会有阻力,都会有众多即得利益者的反对,但是我相信这是大势所趋,这也是提升电白教育水平的众多支点中的一个小支点。
 
文件里已经说得很清楚了,特殊岗位特殊处理。教师签到我是支持的,因为现实中接触个别老师长期不到学校;部分老师想方设法把课调到一天二天,上完就不来了;或者是上完自己的课就走,你就不能好好在上班时间呆在学校批改作业、学学业务、听听其他老师的课吗。如果学校是根据老师的上班时间相应调整好签到时间,我举双手赞成。
有见地,方案由教育局统筹,但打卡时间应由学校决定
 
毕竟学校工作时间跨度长,有的学校工作时间从早上七点半到晚上十点,有些更迟,完全按区委办的方案是行不通的,要给学校一个自主权,根据学校实际出发,制定符合实际的签到时间
 
教育局又开始到各学校检查什么教案,办公室出来的官员TMD都是善于搞形式主义,其他都不会
 
教育局又开始到各学校检查什么教案,办公室出来的官员TMD都是善于搞形式主义,其他都不会
呵呵!难道教育局不能到学校检查各项工作?兄弟,端正心态,把工作做好,做实,是不怕接受检查的,还能得到领导的赏识!
 
2018-12-31前能完成安装考勤打卡机吗?
 
2018-12-31前能完成安装考勤打卡机吗?
非常感谢你这么关心电白的教育,关心到彻夜未眠,早早起床关心打卡的问题。派你到各校督办工作,电白教育明天就腾飞了。
 

正在浏览此帖子的用户

后退
顶部