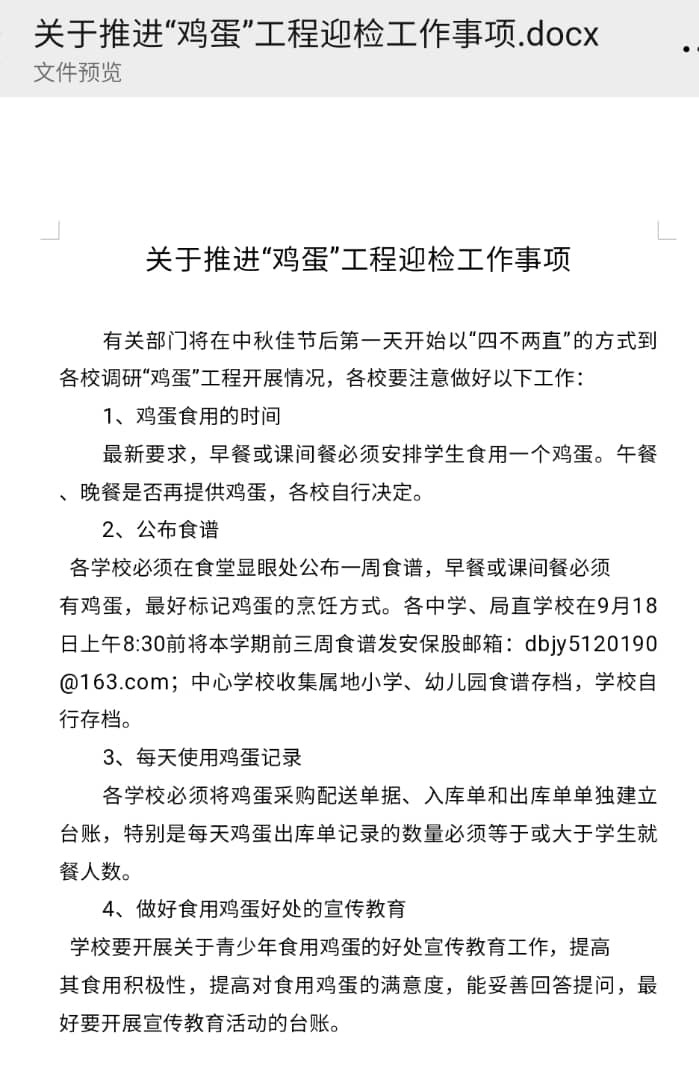
-
iOS Mobile Safari 17.6
- #51
别人打了3针新冠疫苗,这校长可能打了5针挖、挖、挖,这个要深挖!挖不出不要收工。
看一看,某校前几年真实故事。
1.星期五下午放学,学校是好好的。
2.星期一早上来校,老师发现全校是这个样儿。
3.老师准备报警,校长来后不说不理,几天后用石灰油扫一扫,喷一喷恢复原样。
4.有人看见校长周六拿着敲钟锤在敲墙,然后用手机拍下来。
5.最后把拍下图片和申请报告向上面申拔款,维修校舍。
6.每学年都这样维修校舍,拔款来得快,十万、几十万、几百万……
年年如此,口袋鼓了又鼓。
浏览附件370294
浏览附件370293